众所周知,电力系统发生短路故障时,短路电流一般为额定电流的十几倍,有时达到几十倍,短路冲击电流甚至超过百倍,这给发电机、变压器、断路器、输电线路等电气设备造成很大危害。而目前市场上的综保的短路故障判断时间在20ms左右,加上普通断路器的开断时间有几十毫秒,整个的短路故障切除时间将近一百毫秒。过长的故障切除时间对企业的电力系统稳定性及供电线路和设备产生极大的危害。
本快开控制器是我公司研发、生产的一款快速判断故障的控制器,具有在短路发生后最快2ms内判断出故障电流,与我公司研发生产的快速开关配合,可以在短路电流的第一个波内切断短路点,从而达到了保护发(配)电设备及供电线路,提高电力系统稳定性的目的。这不仅对电力系统安全、可靠的运行显得十分重要,而且对降低电气设备使用厂家的设备成本也有着十分重要的意义。
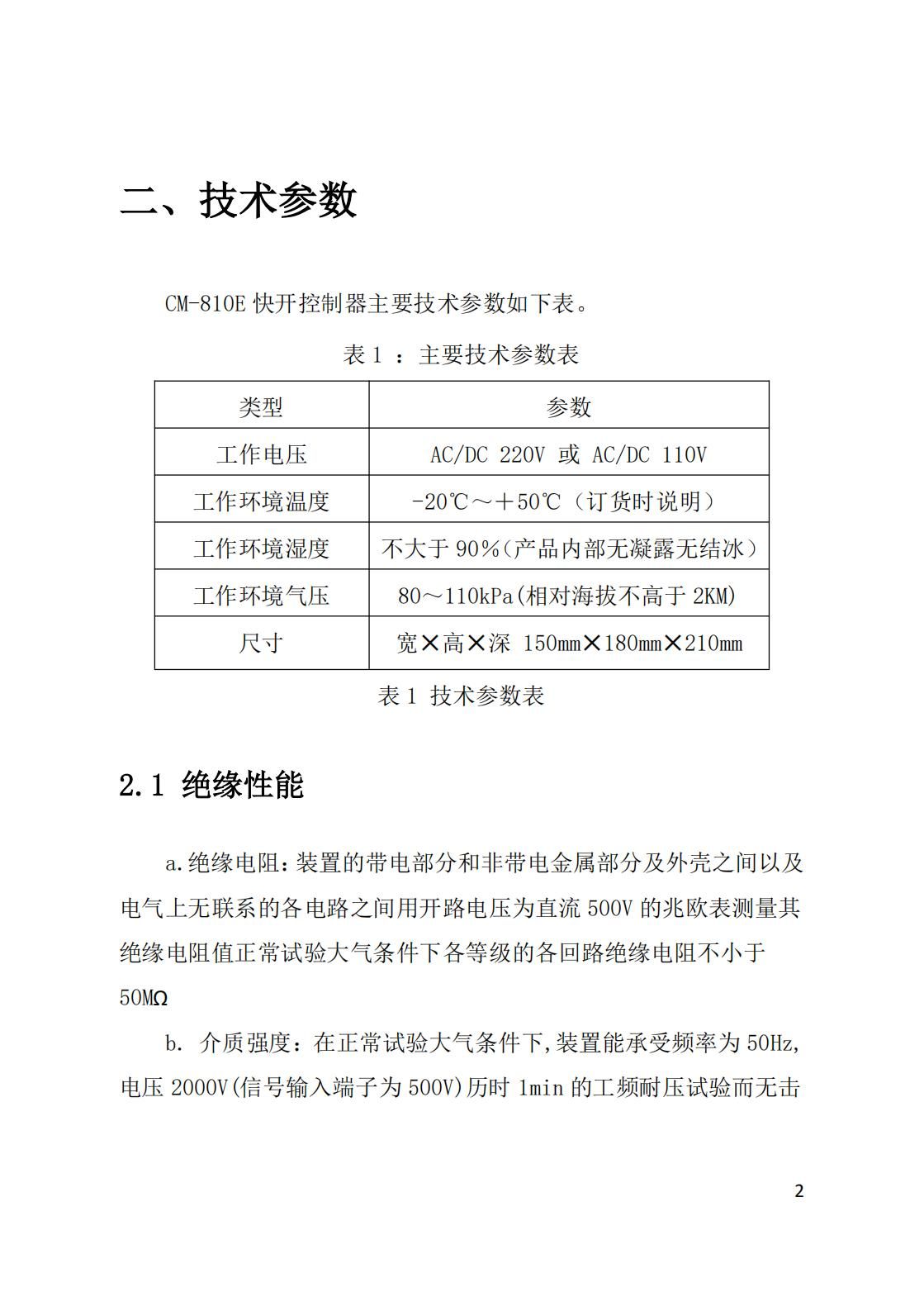
CM-810E快开控制器主要技术参数如下表。
表1 :主要技术参数表
类型 | 参数 |
工作电压 | AC/DC 220V 或 AC/DC 110V |
工作环境温度 | -20℃~+50℃(订货时说明) |
工作环境湿度 | 不大于90%(产品内部无凝露无结冰) |
工作环境气压 | 80~110kPa(相对海拔不高于2KM) |
尺寸 | 宽✕高✕深 150mm✕180mm✕210mm |
表1 技术参数表
a.绝缘电阻:装置的带电部分和非带电金属部分及外壳之间以及电气上无联系的各电路之间用开路电压为直流500V的兆欧表测量其绝缘电阻值正常试验大气条件下各等级的各回路绝缘电阻不小于50MΩ
b. 介质强度:在正常试验大气条件下,装置能承受频率为50Hz,电压2000V(信号输入端子为500V)历时1min的工频耐压试验而无击穿闪络及元件损坏现象。试验过程中,任一被试回路施加电压时其余回路等电位互联接地。
c.冲击电压:在正常试验大气条件下,装置的电源输入回路、交流输入回路、输出触点回路对地以及回路之间,能承受1.2/50µs的标准雷电波的短时冲击电压试验开路试验电压5kV。
d.耐湿热性能:装置能承受GB/T 2423.9 2001第21章规定的湿热试验。
a.静电放电干扰:装置能承受GB/T 14598.14 1998中4.2规定的试验严酷等级为4级的静电放电干扰试技术参数。
b.辐射电磁抗干扰:装置能承受GB/T 14598.9 1995中4.1.1规定的试验严酷等级为Ⅲ级的辐射电磁场干扰试验。
c. 快速瞬变干扰:装置能承受GB/T 14598.10 1996中4.1规定的试验严酷等级为Ⅳ级的快速瞬变干扰试验。
d. 浪涌(冲击)抗扰度:装置能承受GB/T 17626.51998中第5章规定的试验等级为4级的浪涌(冲击抗)扰度试验。
e. 射频场感应的传导骚扰度:装置能承受GB/T 17626.6 1998中第5章规定的试验等级为3级的射频场感应的传导骚扰度试验。
f.工频磁场抗扰度:装置能承受GB/T17626.8 1998中第5章规定的试验等级为5级的工频磁场抗扰度试验。
g.脉冲磁场抗扰度:装置能承受GB/T 17626.9 1998中第5章规定的试验等级为5级的脉冲磁场抗扰度试验。
h. 阻尼振荡磁场抗扰度:装置能承受GB/T 17626.10 1998中第5章规定的试验等级为5级的阻尼振荡磁场抗扰度试验。
a.震动:装置能承受GB/T 11287-2000中3.2.1规定的严酷等级为1级的振动响应试验;装置能承受GB/T 11287-2000中3.2.2规定的严酷等级为1级的振动耐久试验。
b. 冲击: 装置能承受GB/T 14537-1993中4.2.1规定的严酷等级为1级的冲击响应试验;装置能承受GB/T 14537-1993中4.2.2规定的严酷等级为1级的冲击耐久试验。
c. 碰撞: 装置能承受GB/T 14537-1993中4.3规定的严酷等级为1级的碰撞能力试验。
a环境温度: 工作:-20℃~+55℃
贮存:-25℃~+70℃,在极限条件下不施加激励量,装置不出现不可逆的变化,温度恢复后,装置应能正常工作。
b相对湿度: 最湿月的平均最大相对湿度为90%,同月该月的月平均最低温度为25℃且表面无凝露。最高温度为+40℃时,平均最大相对湿度不超过50%。
c大气压力: 86kPa~106kPa(相对海拔高度2km以下)。
















